Ein Röhrenverstärker
muss her!
Mein Bruder, Typ "audiophil" mit Jadis - Anlage, ist schuld. Ich will auch
einen Hi-Fi-Röhrenverstärker haben! Als Gitarrist habe ich immer die Marshall's
und Mesa-Boogie's mit ihren Röhren bevorzugt. Aber zu Hause spielt bisher ein
Rotel, ein sehr gut klingender Vertreter der Transistor-Branche.
Röhren im Netz
Also wird das
Web durchsucht, es gibt eine Unmenge an Sites und Infos zum Thema. Obwohl ich
bereits in jungen Jahren einige alte Röhrenradios und eine Musikbox zu Verstärkern
umgebaut habe, konzentriere ich mich auf Bausatz-Angebote. Nur zu gut weiß ich,
dass das Gehäuse und Design, wenn's gefallen soll, deutlich mehr Zeit verschlingt,
als der eigentliche Schaltungsaufbau.
4 oder 8 Ohm?
Zunächst konzentriere ich mich auf das Angebot von world
audio design. Das
breit gefächerte Angebote überzeugt, das aktive Forum verspricht Hilfe bei Aufbauproblemen.
Schließlich entscheide ich mich für das günstigste Vollverstärker-Kit mit 2xEL84
pro Kanal. Unklar ist, welche Kosten entstehen, wenn man in England bestellt
und das Ganze dann durch den deutschen Zoll muss.
Also suche im Web nach einem deutschen Käufer und werde fündig. Der kann sich aber nicht mehr erinnern, was er letztendlich bezahlt hat (der Glückliche!). Dafür lobt sein Kit, meint aber, an 4 Ohm-Lautsprecher zischelt der Verstärker. Mist - ich habe 4 Ohm-Boxen und das Kit gibt es laut Auskunft nur für 8Ohm.
Aus
deutschen Landen
Also schaue ich mir die Website von Gerd
Reinhöfer genauer an. Dort wird ein ähnliches Konzept angeboten, das Kit
SV86PP.
Ganz unkonventionell mit den Röhren 2xPCL86, die mit ihrer Serienheizung
für TV-Geräte entwickelt wurden. Das konservative Schaltungskonzept gefällt
mir, aber gibt es das Kit auch mit 4 Ohm AÜ's ?
Die Email-Antwortzeiten bewegen in der Größenordnung von Tagen und Wochen, endlich bekomme ich ihn persönlich an die Telefonstrippe. Das Gespräche ist nett und läuft ohne Zeitdruck ab, obwohl es Freitag Nachmittag ist: "Ja, einen 4 Ohm Ausgangsübertrager für das Kit kann ich wohl anfertigen, das Ganze kann aber einige Zeit dauern".
Schrauben und Löten
Insgesamt dauert es dann
mehrere Wochen, bis das Paket in meiner Küche lag. Die Trafos sind gut verarbeitet,
die Bauteile o.k., wenn auch die Widerstände nicht gerade überdimensioniert
erscheinen. Das MDF-Gehäuse mit seinem archaischen Design "schreit" förmlich
nach Klavierlack.
Im Internet finde ich eine lokale Lackiererei, der Preis von 100 Euro ist erschreckend,
nur das perfekte Finish tröstet mich schließlich.
Der Einbau läuft problemlos, die knappe Beschreibung genügt mir vollkommen. Pfiffig ist die von Reinhöfer vorgeschlagene Idee, die Trafoschrauben mit ihren Muttern von unten gegen die Hutmuttern oben zu schrauben. So lässt sich die Länge der Gewindestange optimal einstellen. Das Gehäuse ist recht klein, deshalb wird's beim Schalter recht eng und mein Alps-Poti passt erst, nachdem ich das Kunststoffgehäuse bis auf hauchdünne Reste abfeile.

Das erste Mal
Jetzt kommt der spannendste Moment, das erste Einschalten. Zuvor habe ich
das Netzteil mit 12 V Wechselspannung betrieben und die Polung an den Kondensatoren
erfolgreich überprüft. Reinhöfer schlägt vor, den Testlauf mit der 100 mA Sicherung
durchzuführen, die für die Gittervorspannung vorgesehen ist.
Keine gute Idee, wie sich später herausstellt, denn sie löst sofort aus! Also wird nochmals alles akribisch überprüft, aber ein Fehler ist nicht zu finden. Die nächst größere mittelträge Sicherung aus der Bastelkiste löst auch aus. Was nun? Sollte der Einschaltstrom der Siebelkos so groß sein? Also nehme ich die eigentlich vorgesehene träge(!) 250 mA Sicherung und es klappt endlich.
Nun noch den Ruhestrom eingestellt, die Gegenkopplung zunächst auf null gestellt und die erste Hörprobe kann beginnen.
Was nun?
Zunächst bin beeindruckt.
Brummen und Rauschen sind absolut kein Thema! Auch das bekannte Einschaltsummen
ist nicht zu hören. Auch nach vielen Versuchen und Hörproben habe ich nie (!)
die üblichen Nebengeräusche durch Netzstörungen (Spikes, etc.) gehört.
Der Klang kann nicht ganz so überzeugen. Die Bässe sind überbetont und wirken aufgequollen. Kein Wunder, denke ich, denn ohne Gegenkopplung ist die Dämpfung meiner kleinen Bassreflexboxen von Focal unzureichend.
Also stelle den Verstärker auf den Kopf, ziehe zu meiner Sicherheit Handschule an und drehe vorsichtig die Gegenkopplung auf. Ah - jetzt sind die Bässe o.k., aber das Klangbild wirkt zunehmend müder und enger. Das führt zu einem Kompromiss in der Einstellung und einigen Stunden Hörproben mit audiophilen CD's.
Schließlich ist klar, dass meine Erwartungen an den Verstärker in dieser Phase nicht erfüllt werden. Die Räumlichkeit und Tiefenstaffelung sind eingeschränkt und Klang wirkt angestrengt und ermüdend. Der direkte Vergleich mit meinem Rotel - Transistorverstärker unterstreicht den Eindruck, er klingt viel luftiger und offener.
Zu meinem Frust kommt noch dazu, dass der Acrylspiegel unter den Röhren an zwei Stellen matt wird und sich verzieht. Meine Schuld, ich hatte ihn nicht richtig befestigt und er war beim Umdrehen des Verstärkers über zwei Röhren gerutscht. Hoffentlich kann mir Herr Reinhöfer einen Ersatzspiegel schicken. Jetzt kann das nicht mehr passieren, ich habe in die Bohrlöcher im Gehäuse etwas Isolierschlauch als Dübel gesteckt und Holzschrauben eingedreht.
Der Durchbruch
Jetzt gibt es nur noch einen Ausweg. Ich weiß, dass die richtigen Röhrenfans
auf die Triode schwören. Obwohl es schon spät ist, schalte ich die Lötstation
an, löte die vier G2-Kabel an die jeweilige Anode und stelle die Gegenkopplung
auf null. Upps, was ist nun? Die Räumlichkeit ist sehr gut und Bässe kommen
konturiert. Jetzt bin ich wirklich beeindruckt. Schnell nochmal den Rotel-Verstärker
angeklemmt: Der verliert den Vergleich mit etwas matschigen Mitten. Ich bin
glücklich!
Heute ist Messtag
Der Verstärkungsfaktor des rechten Kanals ist um ca. 1-2db geringer. Der "Fehler"
ist schnell lokalisiert. Der Anodenstrom der entsprechenden Vorstufe ist ebenfalls
kleiner, wahrscheinlich aufgrund einer Wertschwankung des Kathodenpotentiometers.
Da die Gegenkopplungseinstellung nicht mehr gebraucht wird, kann ich das Poti
zur Veränderung des Kathodenwiderstands und damit der Verstärkung nutzen.
Außerdem fällt der viel zu geringe Anodenstrom der Phasenumkehrstufe auf. Sie übersteuert beim Aufdrehen schon kurz "hinter" dem Clippingeinsatzs der Endstufe. Das Problem wird durch Parallelschaltung eines 3,3 k Widerstands zum 3,9 k Kathodenwiderstand gelöst.
Am Oszilloskop sehe ich eine beeindruckende Rechteckwiedergabe mit einem leichten Überschwingen (geschätzte Frequenz ca. 50 kHz). Die 22p Kondensatoren zwischen Gitter und Katode in der Vorstufe werden entfernt und parallel zum jeweiligen Anodenwiderstand gelötet. Das Überschwingen ist deutlich gemildert, ich sollte mal mit größeren Werten experimentieren. Dabei fällt mir auf, dass es bei meinem "Hauslieferant" Reichelt keine Kondensatoren im Pico-Bereich gibt, die mehr als 100V aushalten. Ich werde mal meinen lokalen Händler fragen. Hoffentlich halten die Bausatzkondensatoren durch!
Nun messe ich mit einer Test-CD die maximale Ausgangsleistung in der Triodenschaltung: 2x4W sind nicht gerade viel, aber reichen mir vollkommen. Der Clipping-Ansatz lässt sich mit dem Track: "Sinus bei 0db Pegel" gut hören. Ich markiere mir die Einstellung des Lautstärkereglers und kann so sicher sein, den Wert beim Hören niemals zu überschreiten. Besonders in den Abendstunden erreiche ich die maximale Position selten.
Kann man Kabel hören?
Eine Woche später kommt mein Bruder mit einem Karton audiophiler Kabel, bei
dem das eine Paar mehr als der ganze Bausatz gekostet hat. Schließlich entscheide
ich mich für fingerdicke Lautsprecherkabel und ein Reinsilber-Cinchkabel. Ich
hätte nicht gedacht, dass man Kabel so gut hören kann. Natürlich sind es nur
Nuancen, aber wenn man einmal das Bessere gehört hat, will man nicht mehr zurück.
Mein Bruder ist von Klangbild postitiv überrascht und bittet um ein Duell: Jadis gegen Reinhöfer. Ich nehme geschmeichelt an, der Termin wird in den Dezember gelegt. (Bericht folgt)
Jetzt geht es an die Innenverkabelung. Das bei Ebay ersteigerte Öhlbach NF-1 Kabel sieht mit seiner Doppelabschirmung im Verstärker zwar gut aus, zeigt aber im direkten Vergleich eine Tendenz zur Rauheit, um nicht das Wort Verzerrung zu bemühen. Was nun?
Ich befrage meine Intuition und die rät mir zu ungeschirmter Verdrahtung mit Teflon-Kupfer-Experimentierkabeln (kein Witz). Ich probiere es aus und bin begeistert. Schade um die Kabelstecker, aber ich kann nicht warten! In den nächsten Tagen werde ich mir ein entsprechendes Cinch-Kabel zusammenlöten, ob ihr es glaubt oder nicht. (Bericht folgt)
Ende gut, alles gut?
Jetzt sitze ich den ganzen Tag vor meiner Anlage und schreibe diesen Bericht.
Ich bin fast völlig zufrieden, nur bei einigen Aufnahmen zischeln die Stimmen
recht heftig, aber das liegt wohl an den Aufnahmen und den nervigen Effekten,
die von den Tontechnikern eingesetzt werden.
Auch
Lautsprecher haben ein Verfallsdatum
Das Zischeln lässt mir sprichwörtlich keine Ruhe. Sollte es der
Lautsprecher sein?
Immerhin
ist der Focal-Bausatz jetzt fast 20 Jahre alt und stammt aus einer Phase, in
der ich Tag und Nacht Lautsprecher bauen wollte. Um dieser Sucht ein Ende zu
bereiten, entschied ich mich für ein finales Projekt mit Marmorgehäuse
und hochwertigen Systemen von Focal.
Es hat funktioniert, ich konnte mich bis heute nicht davon trennen!
Jetzt zeigt der berühmte Hochtöner TC 120 mit Inverskalotte jedoch arge Alterserscheinungen. Der Schaumgummiring, der die Kalotte führt, ist brüchig. Ein Testsinus bei 4kHz macht deutlich, dass die Schwingspule nicht mehr frei schwingt.
Also suche im Web nach Ersatz und stelle fest, dass sich der Preis für das Chassis den letzten 18 Jahren glatt verdoppelt hat. Immerhin kann man heute das System in vielen teuren HiEnd-Speakern finden, ich befinde mich also in guter Gesellschaft.
Beim Abnehmen der Montageplatte der alten Speaker fällt mir die Kalotte entgegen, es war also höchste Zeit. Unglaublich, aber die Hochtöner haben immer noch sehr gut aufgelöst und ein extrem freies Klangbild erzeugt.
Der Umbau gestaltet sich erfahrungsgemäß deutlich aufwendiger, als ich es mir gewünscht hätte. Aber das ist eigentlich immer so (von wegen eine halbe Stunde!). Bei dieser Gelegenheit wird die Frequenzweiche upgedatet (mehr davon auf Anfrage).
Mit den neuen Hochtönern sind die oberen Mitten wieder voll da und das Zischeln fällt nicht mehr so ins klangliche Gewicht. Wirklich verschwunden ist es aber immer noch nicht! In einem Anfall von Transitoritis rufe ich einen HiEnd-Händler an und erkundige mich nach einem der guten kleinen Engländer mit Silizium-Herz: "Habe ich ein Rückgaberecht" frage ich scheinheilig, denn noch glaube ich an meine "Röhrenkiste". Der kann nicht liefern, weiß aber von den etwas höhenbetonen SingleEnd-Röhrenamps und meinem ähnlich klingenden Focal-Hochtöner. Also "schleife" ich noch etwas an der Weiche, mache sie runder in den Höhen, kann es also einfach nicht abwarten, bis sich die nagelneuen Kalotten eingespielt haben.
Grüße von Gerd Weniger ist mehr
Inzwischen
haben sich die Lautsprecher mehr und mehr eingespielt und das Klangbild wird
immer ausgewogener. Trotzdem denke ich über weitere Änderungen im
Verstärker nach. Im Schaltbild des vergleichbaren Kits von
world audio design finde ich
ein RC-Serienglied von 10K und 220p parallel zum Anodenwiderstand der Vorstufe.
Ich teste das aus, bin negativ überrascht und denke sofort an Gerd. Wie
soll ich beschreiben, was ich da höre: "Die Höhen und Mitten
klingen leicht verzerrt. Stimmen und akustische Instrumente klingen nicht mehr
fein aus. Die Räumlichkeit ist eingeschränkt. Es erinnert, wenn auch
nur im Ansatz, an einen
Lautsprecher, bei dem die Schwingspule am Luftspalt schleift. Ähnliche
klangliche Erfahrungen mache ich, wenn ich die Gegenkopplung wieder aufdrehe.
Es schüttelt mich!
Sofort fliegt die Änderung wieder heraus. Aber da sind noch die 22p parallel zum Anodenwiderstand (siehe oben). Und es gibt noch die 22p parallel zu G1 und K der Endröhre. Beide mache ich schaltbar und es durchflutet mich warm. Zwar ist der Effekt nicht so deutlich hörbar, wie bei dem RC-Glied, aber er ist hörbar! Dabei fällt mir ein, dass Keramikkondensatoren in HiFi-Schaltungen, z.B. in Phonovorverstärkern verpönt sind. Also kneife alle vier 22p-Kondensatoren ab und bin sehr glücklich über den Zuwachs an Klangreinheit.
. 
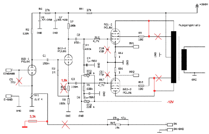
Der Rotstift
Dies
ist neue Schaltbild mit allen Modifikationen. Jetzt freue ich mich auf den Vergleich
mit dem Jadis-Verstärker meines Bruders. Ich werde davon berichten.
Das
Duell
Heute ist der große Tag: Jadis gegen Reinhöfer: Niedlich sieht er neben der
HiEnd - Anlage meines Bruders aus: Jadis
CD-Player mit Röhrenausgangsstufe, Jadis-Vorverstärker,
Jadis-Endstufe
(PP mit KT88) und extrem kostspielige Verkabelung. Das Ganze läuft an zwei leistungshungrigen
Avalon-Boxen
mit 86dB Wirkungsgrad.
Da mich der Mut nicht verlässt, wage ich zunächst den direkten Vergleich und schließe Reinhöfer und NAD-Player an die Avalon an. Mann, der erste Eindruck ist überzeugend: Die rechnerisch erreichbaren 92dB (4 W bei 86dB/W) sind beeindruckend. Für unseren Geschmack ist die erreichbare Lautstärke absolut ausreichend.
Es fällt auf, dass das Klangbild etwas enger, nüchterner und einen Hauch kälter und heller klingt. Die Musik löst sich nicht so sehr von den Boxen. Leise Nuancen werden nicht so deutlich herausgearbeitet. Die Räumlichkeit ist aber gut, Stimmen und Instrumente haben einen angemessenen Körper. Also kein riesiger Unterschied. Das Preis-Leistung-Verhältnis geht schon in diesem Augenblick eindeutig an meinen kleinen Reinhöfer mit dem NAD-Player.
The winner is .... Jadis - Reinhöfer
- NAD
Nach 2 Stunden
Hörproben schlägt mein Bruder beiläufig vor, den Reinhöfer mit seinem Jadis-Player
zu betreiben. Es haut uns beide um! Plötzlich ist die Räumlichkeit und Wärme
wieder da und die Musik klingt sehr saftig. Insbesondere die Bässe springen
einen förmlich an und sind beeindruckender(!) als bei Jadis. Nur die Wiedergabe
von Nuancen (Saitengeräusche, Atmen, Ausklingvorgänge) ist immer noch nicht
so prägnant.
Wir diskutieren lange darüber,
wie man den verbleibenden Unterschied beschreiben sollte. Mir fällt ein Vergleich
mit der chemischen Fotografie ein: Bei weniger guten Objektiven überstrahlen
helle Bildteile die Schattenpartien. Das heißt, dort sind die Nuancen weniger
kontrastreich, wirken unschärfer und es gibt kein wirkliches Schwarz. So ist
es auch im Klangbild. Gerade die feinen Nuancen werden etwas undeutlicher wiedergegeben
und man vermisst die reine Stille zwischen den leisen perkusiven Klängen.
Dabei geht es nicht um den Störsignalabstand (Rauschen und Brummen). Ich denke,
dass die Ursache für diesen Effekt in den dynamischen Intermodulationsanteilen
liegt.
The winner is... natürlich die Jadis-Linie, aber wirklich nicht sehr weit davon
landet der Reinhöfer auf dem zweiten Platz. Was mich am meisten erstaunt, ist
das Abschneiden des NAD CD-Players. Der kleine Reinhöfer schafft es locker,
einen guten Player in der 300 Euro - Klasse zu disqualifizieren. Na, wenn das
kein Kompliment ist.